我院学生在第五届全国大学生绿色染整科技创新竞赛中荣获佳绩
作者: 马文杰 审核人: 马志鹏 文章来源:
点击数: 发布时间: 2024-06-24
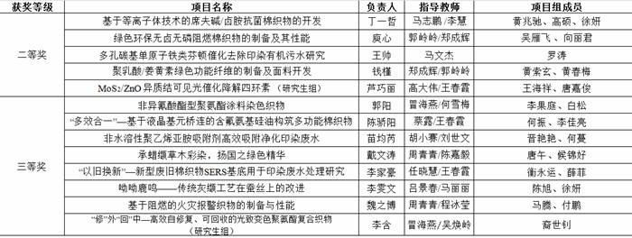
2024年6月15日,由中国纺织服装教育学会主办、教育部高等学校轻工类专业教学指导委员会作为指导单位、青岛大学承办的“第五届全国大学生绿色染整科技创新大赛”决赛在青岛隆重举行。马志鹏、郑成辉、马文杰三位老师带队赴青岛参加比赛,经过激烈角逐,我院学生获得二等奖5项(含1项研究生组项目),三等奖8项(含1项研究生组项目)的好成绩。

本次大赛以“绿色染整,健康中国”为主题,旨在激发染整相关专业同学们的创新意识,培养创新精神和实践能力,鼓励广大学生积极投身科研活动,推动绿色染整技术的快速发展。赛事共收到来自38所高等院校的422项作品。
此次竞赛良好成绩的取得离不开学院的大力支持和指导老师们的悉心指导。在全国性创新赛事的连续获奖充分体现了学院近年来不断深化教育教学改革,在探索创新人才培养模式方面取得的显著成效。